Call Us (Admission)
+91 9500906146
"EARN WHILE YOU LEARN" College Timings 09.15 AM - 1.50 PM
IQAC |
Library |
NIRF |
Admission |
Sports |
Webmail
Home
About
PCAS
Management
Administration
College Committee
Secretary
Principal
Deans
HoDs
Committees
Internal Complaints Committee
Discipline and welfare Committee
Finance Committee
Anti ragging committee
Students Grievance Redressal committee
Health and wellness committee
Organizational Structure
Academics
Programmes Offered
Departments
Bharathiar University Regulations
Academic Calendar
Activity Calendar
Examinations
Academic Performance
Current Exam Details
Research
Research Policy and Promotions
IPR
IIC
Placement
About the Cell
Placement Team
Recruiters
Student Zone
NSS
NCC
YRC
Clubs
Nature Club
Cooking Club
Tamil Mandram
English Literacy Club
Cyber Security Club
Consumer Club
Hayagreeva Studio
Fine Arts Club
Commerce Association
Computer Science Association
Students Union
Scholarships
Outreach Activities
Alumni
Alumni
Alumni Association Registration
Explore
Laboratories
Sports and Games
Hostel
Cafeteria
Transport
GYM
Gallery
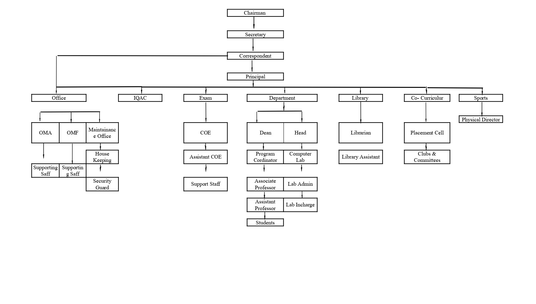
Organizational Structure